LED点阵单元板显示屏通过LED(发光二极管)组成,以灯珠亮灭来显示文字、图片、动画、视频等,是各部分组件都模块化的显示器件,通常由显示模块、控制系统及电源系统组成。LED点阵显示屏制作简单,安装方便,被广泛应用于各种公共场合,如汽车报站器、广告屏以及公告牌等。
LED点阵单元板显示屏有单色和双色、全彩三类,可显示红,黄,绿,橙等。LED点阵有4×4、4×8、5×7、5×8、 8×8、16×16、24×24、40×40等多种;根据图素的数目分为等,双原色、三原色等,根据图素颜色的不同所显示的文字、图像等内容的颜色也不同,单原色点阵只能显示固定色彩如红、绿、黄等单色,双原色和三原色点阵显示内容的颜色由图素内不同颜色发光二极体点亮组合方式决定,如红绿都亮时可显示黄色,假如按照脉冲方式控制二极体的点亮时间,则可实现256或更高级灰度显示,即可实现真彩色显示。
亮度高:相对0603或0805等形式的分立表贴,LED可以有更多的光通量被反射出。
可实现超高密度:室内可高达62.500点/平米(P4)。也有厂家可以做到p3的。密度越大所需要的散热性能越好。
混色好:利用发光器件本身的微化处理和光的波粒二象性,使得红光粒子,纯绿光粒子,蓝光粒子三种粒子都将得到充分地相互混合搅匀。
环境性能好:耐湿、耐冷热、耐腐蚀。
抗静电性能优势超强:制作环境有着严格的标准还有产品结构的绝缘设计。
可视角度大:140度(水平方向)。
通透性高:新一代点阵技术凭借自身的高度纯度性能,以及几近100%光通率的环氧树脂材料,达到了接近完美的通透率。





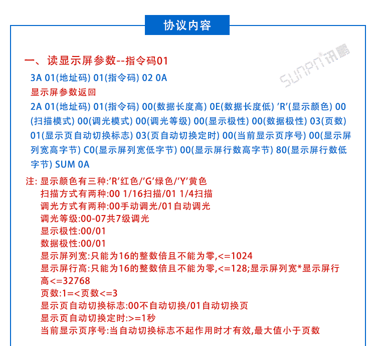
LED点阵单元板显示屏通讯协议




LED点阵单元板显示屏遥控操作说明

LED点阵单元板显示屏使用注意事项


LED点阵单元板显示屏案例参考



【17584】
| 地址 : 东莞市凤岗镇雁田村天安数码城S7栋6楼 | |
| 电话:0755-89313800 | |
| 传真:0755-28212820 | |
| sunpn806#sunpn.com(发邮件时请将#改为@) |
