深圳市讯鹏科技由最初精益管理电子看板制造商全面转型升级为数字化工厂硬件集成商,专为生产型企业提供一站式MES硬件定制方案及生产管理系统软件开发。涉及生产现场的产量数据、设备与产线的运行状态、人员信息的实时数据采集与监控。主要产品有:LED/LCD电子看板管理系统、 无线安灯呼叫系统、 SOP+多功能作业指导书系统、 智能仓库管理系统、智能工业网关、PLC设备数据采集器、 MES专用工业平板、 MES工位机、 RFID射频识别系统、条码扫描器等。从TCP、 IP、WIFI、RF433、 LoRa、RS232/485、 GPRS等底层通讯模块,到计数、速度、温度、 湿度、 电压、 电流、气压、 噪音、 频率等智能传感模块以及Android/Windows核心控制器等均已实现自研自产自销。
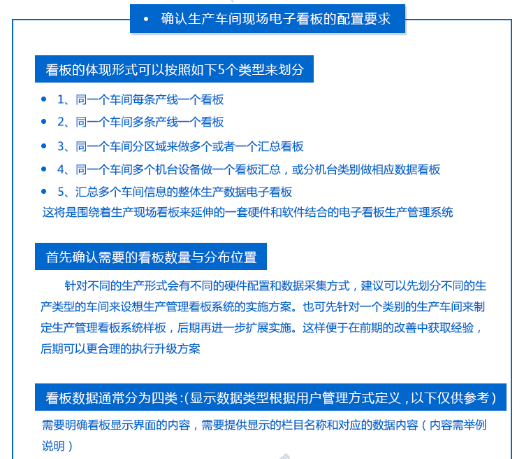
生产计划与进度看板系统是指利用软件系统和液晶看板,让生产管理人员实时掌握生产进度和发现生中存在的问题。此系统可通过软件进行生产的排程,进行生产信息的采集和整理(包括产量,不良品,效率,等…),报表的导出和打印,LED电子看板实现了生产数据的现场可视化。生产计划与进度看板系统让企业实现了生产数据的透明化和可视化管理。
讯鹏液晶目视化生产计划看板系统系统功能:严格的用户权限管控;方便的生管人员对生产的细致计划;有关部门对生产进度的实时了解 ;生产效率的实时查看和现场显示;生产异常实时报警;产品不良数的实时了解;生产报表的导出,打印。







液晶看板方案展示









液晶看案例展示


液晶看板软件界面参考


| 地址 : 东莞市凤岗镇雁田村天安数码城S7栋6楼 | |
| 电话:0755-89313800 | |
| 传真:0755-28212820 | |
| sunpn806#sunpn.com(发邮件时请将#改为@) |
