工厂车间生产管理LED电子看板系统是精益生产(JIT)最有效的管理工具,秉承JIT中看板(KanBan)的设计思想,突破传统看板白纸黑字固定不变的方式,采用电子化的方法,集单片机技术、光电子显示技术、现场总线技术于一体,版面灵活多变,内容随时可以更改,充分适用于各行各业生产管理之用。
工厂车间生产管理LED电子看板系统是管理可视化的一种表现形式,即对数据、情报等的状况一目了然地表现,主要是对于管理项目、特别是情报进行的透明化管理活动。它通过各种形式如标语/现况板/图表/电子屏等把文件上、脑子里或现场等隐藏的情报揭示出来,以便任何人都可以及时掌握管理现状和必要的情报,从而能够快速制定并实施应对措施。因此,管理看板是发现问题、解决问题的非常有效且直观的手段,是优秀的现场管理必不可少的工具之一。
工厂车间生产管理LED电子看板系统是一种高效而又轻松的管理方法,有效地应用对于企业管理者来说是一种管理上的大革新。
工厂车间生产管理LED电子看板系统优点:
1)生产活动的信息反馈及时、高效,具有“自律”能力;
2)看板随物流而动,使信息流融于物流之中,易于管理;
3)库存量低,质量在生产过程中得到控制;
4)使生产中许多问题暴露出来,促使企业不断改善。
看板生产虽然有许多好处,但必须满足以下一些前提条件:
1)原材料和零配件的供应必须准时、保质、保量;
2)设备运行状况良好,并保证加工质量的稳定;
3)生产属于流水型、并能均衡地生产。

![]()

![]()



![]()
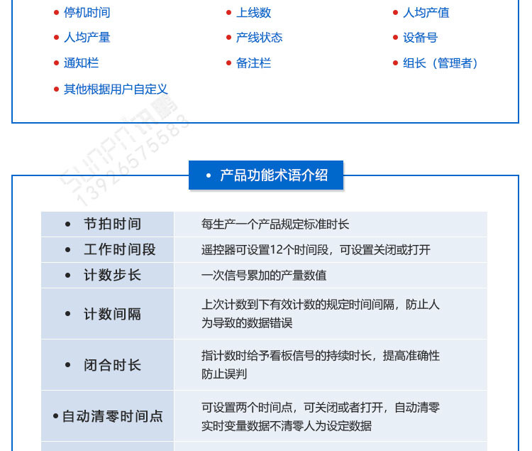
生产管理LED电子看板功能说明:
1、生产管理LED电子看板“设备名”固定显示;
2、生产管理LED电子看板“计划产量”由PLC液晶显示屏手动输入下发数据,最多显示五位数
3、生产管理LED电子看板“实际产量”数据由总PLC控制通讯下发实时显示,最多显示五位数
4、生产管理LED电子看板“操作SPM”数据 由总PLC控制通讯下发显示,最多显示5位数
5、生产管理LED电子看板“设备状态”采用数字颜色进行表示:绿色为正常、黄色为待机、红色为异常;状态信号由总PLC通讯控制
6、生产管理LED电子看板“总计划产量”由红外遥控器人工手动输入,最多显示6位数
7、生产管理LED电子看板“总实际产量”由各机台生产实时数据汇总显示,最多可显示6位数
8、生产管理LED电子看板所有数据由总PLC通过485通讯方式通讯显示。
![]()

生产管理LED电子看板定制指导



生产管理LED电子看板案例参考




生产管理LED电子看板应用场景
![]()


【LCL00036】
| 地址 : 东莞市凤岗镇雁田村天安数码城S7栋6楼 | |
| 电话:0755-89313800 | |
| 传真:0755-28212820 | |
| sunpn806#sunpn.com(发邮件时请将#改为@) |
