1、数据统计不及时:纸质生产工单,数据统计错、乱、易丢失,各业务环节问题难定位,影响车间生产效率。
2、生产过程不透明:生产过程数据难监控,生产派工管理混乱,交付周期难预测,导致订单延期问题频繁。
3、生产效率难管控:各班组、工序生产效率难以监控,不良品原因定位棘手,造成企业生产效益低下。
4、停工待料常发生:接到生产通知时仓库材料是否足够生产,若不足是否有材料替代。
LED电子看板是现代企业生产管理的重要组成部分,生产车间看板主要展示整个生产线的产品生产情况,保证生产的时效性和达成率,起到木事化的作用。和之前传统的管理相比,LED电子看板更能帮助管理者针对车间浮现的问题作出处理,进行改善,以提高工厂生产效率,节约生产成本

LED电子看板就是把生产任务已电子看板的形式下发到各个生产线,让员工可以一目了然,使得每个生产人员的职责更加清晰,避免生产人员对工作的不明确任务,实现车间生产现场的管理透明化。
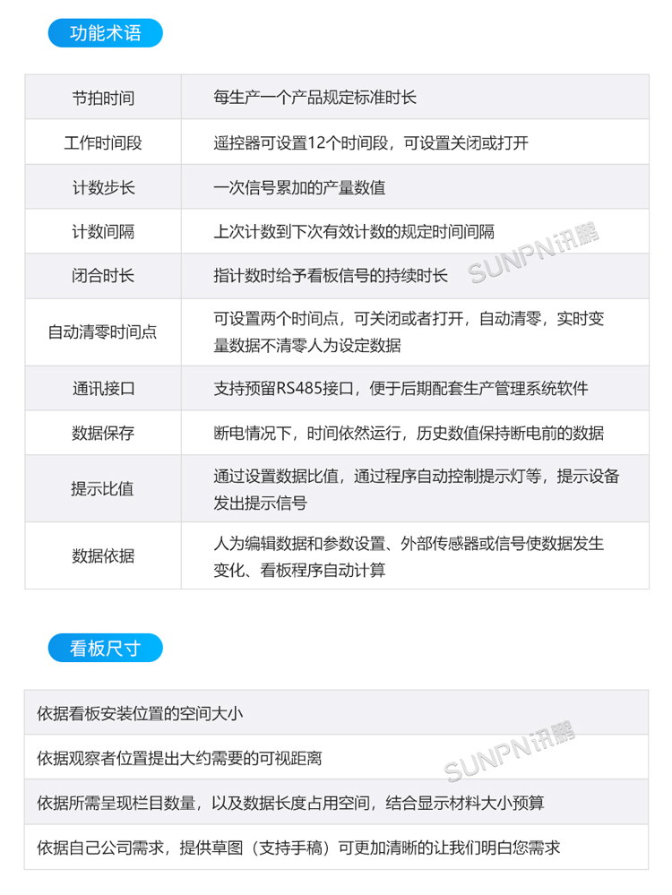
1、具有自动和固定两种运行模式,自动运行模式计划产量可设定节拍时间自动加1
2、可用红外遥控器设置今日计划量和实际量初始值
3、可设置计数步长(每按一次开关实际产量增加的数量)
4、电子看板系统可用遥控器将计划量和产出量清零
5、早班和晚班可设置多个时间段自动运行
6、所有电子看板可通过RS485与管理电脑联网。

LED电子看板管理是一个有效的管理手段,每个企业在做生产管理变革的过程中,都要充分认识到LED电子看板的重要性。很多管理层总是想着依靠自己的自信和经验来来管理,直接无视LED电子看板,但是现在看来,车间没有了的看板来辅助,我们的生产永远会停留在原地,我们只有不断引进新的方式,才能助我们更进一步。

1、电子看板生产计划、实际生产数据,无法及时传达及了解生产情况
2、生产车间看板手工书写,更新不实时,一般是完成了再去填
3、电子看板生产数据都是纸质文件,无法进行统计分析,无法生成报表
4、不能实时有效直观第一时间发现和展示生产现场问题
5、所有数据都是人工统计,准确度不高

三、LED电子看板优势:
1、LED电子看板加强车间生产过程的管理,信息传递快捷化,工序过程透明化,提高生产组织效率
2、生产信息目视化,实时了解产线状态、当前生产效率、直通率、不良率和完成率,显示内容根据企业实际情况定制
3、当跟不上生产节拍或有非标准的状况产生时,寻求帮助。使操作过程能够防止缺陷产生或流入下一道工序
4、LED电子看板提升产品质量,降低生产物料损耗,降低人力成本
5、对工序作业、设备状态、质量问题、供应物料情况等过程进行统计分析、报表生成对实时采集的现场生产状况数据进行处理、存储与管理,为生产管理的分析和后期的持续改善提供依据

1、LED电子看板遥控器 输入功能: 可以输入数字( 0-9 )具有随意输入、清除功能
2、公司名称(条屏) ) :U盘导入 数据更新公司名称
3、LED电子看板时间、日期: 遥控器编辑设置准确时间,自动走时
4、型号: 遥控器编辑设置,最多可输入 10位英文与数字的组合
5、LED电子看板计划产量 : 遥控器编辑设置参数,可设置节拍时间。当 “ 节拍时间 ”设置为0时,那么计划产量设置的参数固定不变 ; 当节拍时间设置为 “ 10 ” 时,每过10 秒钟,计划产量自动累加 1 ;节拍时间设置为 “ 100 ” 时,每过100 秒,计划产量自动累加 1.“ 节拍时间 ” 设置范围(1-999 秒,单位:秒)
6、LED电子看板实际产量 : 每接收到一个信号, 实际产量 累加 1 (光电开关计数)
7、可设置时间段,例:上午上班 7:00 - - 11:30 ,下午上班 13:30 - - 17:30 ,晚上加班19:00- - 22:30 ,外 显示屏除正常工作时间之外暂停工作,不计数。(最多可设置 12个时间段 )
8、可一键清零所有数据(公司名称、时间、日期除外)

LED电子看板选型推荐



LED电子看板系统组成


LED电子看板系统架构






LED电子看板定制指导



LED电子看板实拍案例


LED电子看板应用领域

【25.12.10-XF】
| 地址 : 东莞市凤岗镇雁田村天安数码城S7栋6楼 | |
| 电话:0755-89313800 | |
| 传真:0755-28212820 | |
| sunpn806#sunpn.com(发邮件时请将#改为@) |
