点击 讯鹏智能制造官网了解更多关于 工业电子看板解决方案
LED电子看板在精益生产的可视化管理中有着重要的意义,与以往传统的简单的电子看板相比较,现在升级的LED电子看板在功能和用途上有更大的扩展空间,适用性更强。同时也为我们的精益生产提供更加便捷的工具支持。

现如今我国的生产制造业也存在这很多的问题,最主要的也就是生产的产量和材料的浪费,生产过程无法做到实时管控产品的交期无法得到保证等等这些问题严重阻碍这我们现在制造业的发展,生产需要改变,要更加的智能化,就需要我们拥有更先进的LED电子看板这个工具来帮助我们。
一、LED电子看板的特点:
1、LED电子看板显示格式灵活:可针对车间的产线状态、需要采集的数据自己设计看板显示的内容,多样的信息内容实时显示,让车时间实现全面的无纸化。
2、LED电子看板车间信息反馈:车间的生产产线及一些生产信息发生异常或者实际生产的数据,都可以通过看板来展示,方便我们的管理者及时获取数据,作出分析,方便我们更好的管理。
3、LED电子看板对产线进行集中监控:可以汇集每个产线的产量,达成率。异常等信息,方便我们掌握车间生产的全局。
4、LED电子看板生产信息显示:每个工位上的实际生产情况可直接检测录入看板,可实现自动化的生产。
5、LED电子看板操作方便:杜绝以往的人工计算,费时费力,目前仅需要链接看板计数,所有的数据就可以一目了然。
6、LED电子看板生产信息实时更新:整个产线生产的相关信息及时通知,实时掌握生产的现状。
7、LED电子看板更加智能化:后台可以查询相关数据,全面掌握车间看板信息,实现智能化的管理。




二、LED电子看板-现在企业出现的现状
1、计划进度传达缓慢:生产计划、实际生产数据,无法及时传达及了解
2、反馈不及时:生产车间看板书写更新不及时,常结束工作再去填写,不能及时反馈进度
3、文件整理统计繁琐:生产数据都是纸质文件,难以进行统计分析,花费大量时间制作报表
4、数据不精确:所有数据都是人工统计,数据杂乱且不精准



智能LED电子看板可以对接光电传感器、计数按钮盒、PLC通讯、扫描枪、数据采集器等设备,帮助记录产线上的数据采集道LED电子看板上并呈现出来,做好一个很间却的目视化的管理。也可通过该电子看板设定当日预期的生产计划,实时采集产线上的数据,这样相关管理人员可以及时了解产线的生产的生产状态以及生产情况,方便我们做出调整,保证生产效率。

三、LED电子看板产品细节



四、LED电子看板定制指导


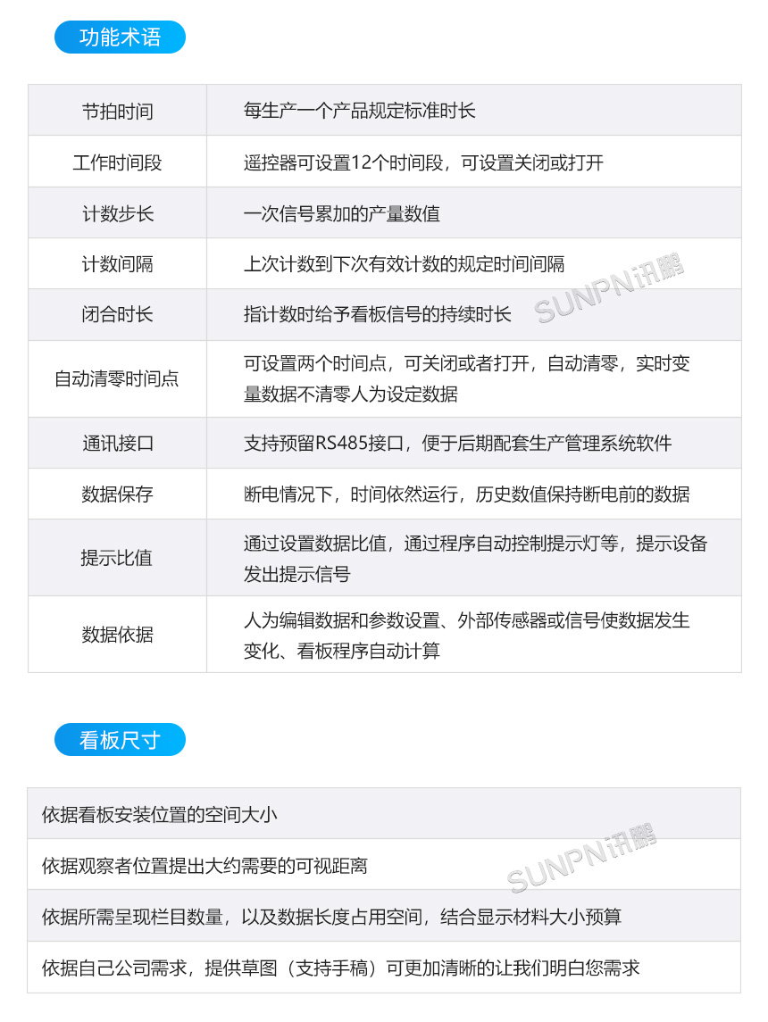
五、LED电子看板功能说明
1、LED电子看板时间遥控器编辑自动运行 。
2、LED电子看板批号最大显示10位数字和字母 遥控器修改内容。
3、计划数量遥控器输入,固定显示。
4、LED电子看板人数通过遥控器输入,固定显示。
5、投入产量通过光电开关感应计数,可设定延时/闭合时间;
6、LED电子看板实际产量通过光电开关感应计数,可设定延时/闭合时间;
7、达成率=实际产量/计划产量*100%。
8、可设置节拍时间在计划产量处隐藏显示,格式为999.9,单位秒。实时计划数根据设定的节拍自动加数。隐藏在计划产量处显示。
9、实时达成率=实际产量/实时计划数*100%
10、不良数通过按钮盒计入数量,也可遥控器编辑。
11、不良率=不良数/(实际数量+不良数)*100%
LED电子看板系统组成


LED电子看板系统架构
1、单机版LED生产管理看板
单机版LED生产管理看板是最简单的一种生产管理工具,他只由工位触发硬件(计数按钮盒、光电开关、PLC等)、显示看板(点阵看板、数码管看板)组成。只作为单条产线数据采集的目视化管理。

2-单机版LCD生产管理看板
(界面更美观,设计更灵活,信息更丰富。)
单机版LCD生产管理看板由工位触发硬件(计数按钮盒、光电开关、PLC等)和显示端组成,显示端又由液晶电视机、液晶终端与内置的单机版软件组成,软件在液晶终端中可完成基本的数据保存与报表导出。

3-单机版LED生产管理软件系统
单机版LED生产管理软件系统是把车间所有看板通过RS485总线链接在一起,通过一台电脑安装软件,统一管理所有看板,包括导入生产计划和参数设置,并实时记录生产数据和生成Excel日报表。工位触发设备可以是计数按钮盒、光电开关、PLC等。

4-分布式LED生产管理软件系统---485总线
分布式LED生产管理软件系统与单机版LED生产管理软件系统最大的区别在于,分布式LED生产管理软件系统可以在局域网中任一PC安装客户端软件,进行查看生产数据。并通过权限设置,指定哪些用户可以操作车间看板参数与导出报表。

5-分布式LED生产管理软件系统---TCP/IP(LAN)
TCP/IP(LAN)组网方式在系统功能上与485总线组网方式一样, TCP/IP(LAN)组网方式的优点是不需要把所有产线的看板连在一起,只需把产线看板通过最近的交换机连接到局域网中即可,这样就可以把相隔很远的几个看板(不同楼层)连接在一个软件系统上,方便查看生产数据和生成同一个Excel报表。

6-分布式LCD生产管理软件系统
分布式LCD生产管理软件系统与分布式LED生产管理软件系统---TCP/IP(LAN)的功能与组网方式一致。以上所有架构的生产管理软件系统数据都可与企业其他数据库、接口或系统对接,实现系统间数据互通,统一管理。

LED电子看板安装方式



LED电子看板案例参考




讯鹏生产LED电子看板有着智能化、即时化、可视化等特点,为我们现在的精益生产提供精良的设备,促使我们的生产车间更好的发展,帮助我们的产线有更高效的工作模式,最终实现生产效率的提升,产品质量的精良。

【25.12.15-XF】
| 地址 : 东莞市凤岗镇雁田村天安数码城S7栋6楼 | |
| 电话:0755-89313800 | |
| 传真:0755-28212820 | |
| sunpn806#sunpn.com(发邮件时请将#改为@) |
